当前位置: 首页>>通知公告>>正文

杨凌职业技术学院申报2022年度陕西高等学校科学技术研究优秀成果奖推荐的公示

时间:2021-12-01 来源:党委宣传部 作者: 点击数:


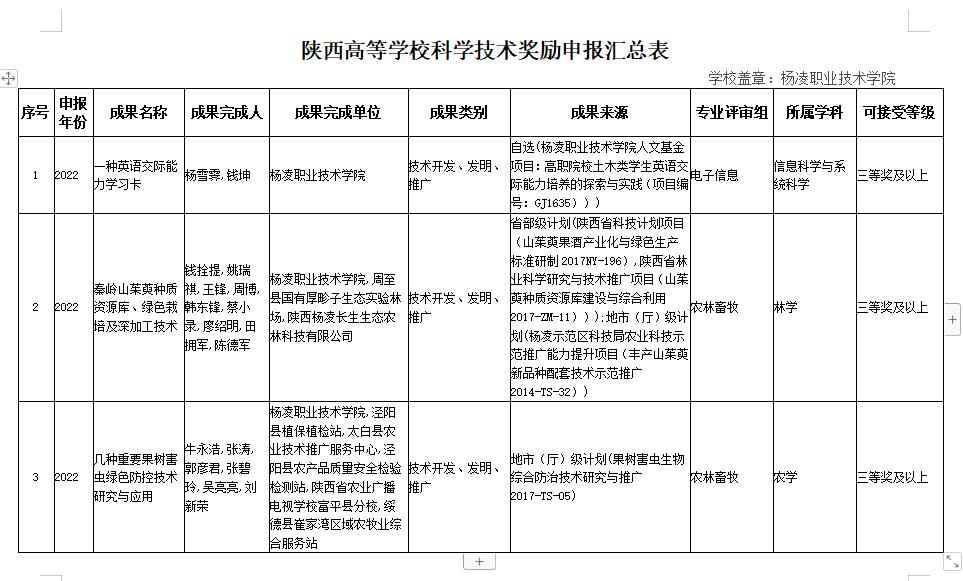
根据陕西省教育厅办公室《关于做好2022年度陕西高等学校科学技术研究优秀成果奖推荐工作的通知》有关规定,现对我以第完成单位申报的2022年度陕西高等学校科学技术奖励推荐项目进行公示。公示期间,广大师生如有意见,可以通过电话、邮件等方式,及时向学校科技与教育研究处、学纪委反应监督。  

公示时间:2021121-12月5日,共5天。

监督电话:029-87085988029-87088137

 

 

科技与教育研究处

2021121