当前位置: 首页>>通知公告>>正文

学院申报2021年度陕西省教育厅科学研究计划推荐项目的公示

时间:2021-01-06 来源:党委宣传部 作者: 点击数:


    根据《陕西省教育厅办公室关于申报2021年度科学研究计划项目的通知》(陕教技[2020]7号)有关规定,经过创新团队和项目负责人申请,学院学术委员会专家评审,现对我院申报的2021年度陕西省教育厅科学研究计划推荐项目进行公示。公示期间,广大师生如有意见,可以通过电话、信函、邮件等方式,及时向学院科技与教育研究处、学院纪委反应监督。  

    公示时间:202016-10日,共5天。

    监督电话:029-87085988029-87088200

 

                                   科技与教育研究处

202116

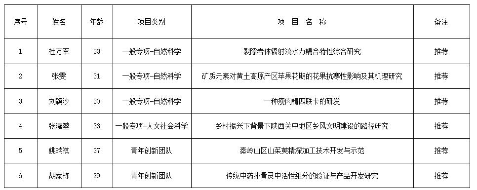
杨凌职业技术学院2021年度陕西省教育厅科学研究计划推荐项目