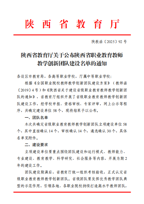
近日,省教育厅公布了省级职业教育教师教学创新团队建设名单。我校衣学慧负责的园林技术、王燕负责的农业生物技术、蒋平江负责的水利工程、陈高锋负责的计算机应用技术和周波负责的工程测量技术等5个专业团队成功入选。
入选团队涵盖了我校优势专业和特色专业,充分展现了学校在不同学科领域的深厚底蕴和创新活力,标志着学校在职业教育教师团队建设方面取得了显著成效。学校历来高度重视教师教学创新团队建设,将其作为职业教育改革和教师队伍建设的重要抓手,将以此为契机,继续支持各团队围绕教师能力、专业建设、教育教学、科学研究和社会服务等内容开展为期两年的建设工作,进一步完善国、省、校三级团队建设体系,推动职业教育高质量发展,为地方经济社会发展培养更多高素质技术技能人才。
(文/人事教师处 责编/张唯莎)
上一条:扬帆新学期·奋进新征程——学校召开2025年开学工作会
下一条:学校获批4个第三届全国职业技能大赛省级训练基地