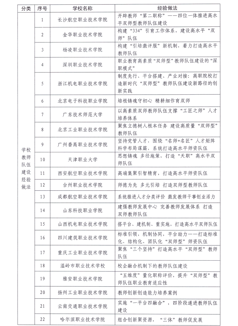
近日,教育部公布了一批职业教育教师队伍建设典型案例,学校《构建“引培激评服”新机制,着力打造高水平教师队伍》入选教师队伍建设经验做法名单。
教育部开展全国职业院校教师队伍建设经验做法和典型案例遴选,旨在通过总结凝练各地、各职业院校教师队伍建设的好做法、好举措、好经验,打造一批在全国有影响力、具有示范引领作用的职业教育教师队伍建设典型经验和优秀案例,进一步推进职业教育教师队伍管理制度建设及教师素质和教育教学质量提升。本次评选中,全国共41所职业院校入选校级职业教育教师队伍建设经验做法名单。
近年来,学校高度重视教师队伍建设,构建了以“高质量引才、多渠道培养、多维度激励、创新人才评价体系、全心意服务人才”为指导思想的高水平教师队伍建设机制,不断激发教师干事创业推力拉力、提高师资队伍建设水平。此次入选,是对学校师资队伍建设工作的高度肯定,学校将以此次入选为契机,持续完善师资队伍建设体制机制和平台保障,聚焦服务专业人才培养和区域经济发展,聚力打造更加适合现代职业教育改革需求的高水平“双师型”教师队伍,为我国职业教育的高质量发展贡献“杨职力量”。


(文/人事教师处 晁阳 责编/崔晓)